Portas lógicas são as responsáveis pelo surgimento de diversas novas tecnologias, como os circuitos lógicos e os sistemas digitais. Foi através delas que muitos dos aparelhos eletrônicos de nosso cotidiano puderam ser criados. As portas lógicas são muito utilizadas nos dias de hoje e, por isso, os mais variados circuitos integrados com estes dispositivos foram projetados e comercializados em chips para uso geral.
Portas lógicas são dispositivos que trabalham com um ou mais sinais de entrada e os transformam em um único sinal de saída. São elas: AND, NOT, NAND, OR, NOR, XOR, XNOR.
Tabela verdade é um instrumento utilizado no estudo da álgebra booleana. Seu uso facilita a visualização do valor lógico de uma proposição ou de um sistema. Ela consiste em uma tabela com colunas correspondentes a cada entrada e a cada saída e linhas preenchidas por todas as combinações possíveis das entradas e as respectivas saídas geradas pelo sistema ou proposição.
Este dispositivo gera um sinal de saída em nível alto quando ambos os sinais de entrada estão em nível alto. Caso contrário, a saída terá nível lógico baixo. Possui a seguinte tabela verdade:

Tabela verdade porta AND
É utilizado o seguinte símbolo para referenciá-la:

Símbolo porta AND
O circuito integrado mais utilizados é o IC 7408, que possui 4 portas AND em suas conexões e tem a seguinte pinagem:

Pinagem IC7408
Entradas das portas AND:
Saídas das portas AND:
Este dispositivo gera um sinal de saída em nível alto quando um dos ou ambos sinais de entrada estão em nível alto. Caso contrário, a saída terá nível lógico baixo. Possui a seguinte tabela verdade:

Tabela verdade porta OR
É utilizado o seguinte símbolo para referenciá-la:

Símbolo porta OR
O circuito integrado mais utilizados é o IC 7432, que possui 4 portas OR em suas conexões e tem a seguinte pinagem:

Pinagem IC7432
Entradas das portas OR:
Saídas das portas OR:
Esta porta lógica inverte o sinal de entrada. Possui a seguinte tabela verdade:

Tabela verdade porta NOT
É utilizado o seguinte símbolo para referenciá-la:

Símbolo porta NOT
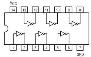
O circuito integrado mais utilizados é o IC 7404, que possui 6 portas NOT em suas conexões e tem a seguinte pinagem:

Pinagem IC7404
Entradas das portas NOT:
Saídas das portas NOT:
Esta porta é análoga a uma porta AND seguida de uma porta NOT. Apresenta a operação inversa da porta AND. Ou seja, sua saída fica em nível lógico alto quando ao menos uma de suas entradas está em nível baixo. Possui a seguinte tabela verdade:

Tabela verdade porta NAND
É utilizado o seguinte símbolo para referenciá-la:

Símbolo porta NAND
O circuito integrado mais utilizados é o IC 7400, que possui 4 portas NAND em suas conexões e tem a seguinte pinagem:

Pinagem IC7400
Entradas das portas NAND:
Saídas das portas NAND:
Este dispositivo é análogo a uma porta OR seguida de uma porta NOT. Apresenta a operação inversa da porta OR. Ou seja, sua saída fica em nível lógico alto quando suas entradas são ambas iguais ao nível lógico baixo. Possui a seguinte tabela verdade:

Tabela verdade porta NOR
É utilizado o seguinte símbolo para referenciá-la:

Símbolo porta NOR
O circuito integrado mais utilizados é o IC 7402, que possui 4 portas NOR em suas conexões e tem a seguinte pinagem:

Pinagem IC7402
Entradas das portas NOR:
Saídas das portas NOR:
Este dispositivo é conhecido como “OR exclusivo”. Sua saída será um nível lógico alto se e somente se as entradas forem diferentes. Ou seja, uma em nível lógico alto e outra em nível lógico baixo. Possui a seguinte tabela verdade:

Tabela verdade porta XOR
É utilizado o seguinte símbolo para referenciá-la:

Símbolo porta XOR
O circuito integrado mais utilizados é o IC 7486, que possui 4 portas XOR em suas conexões e tem a seguinte pinagem:

Pinagem IC7486
Entradas das portas XOR:
Saídas das portas XOR:
Este dispositivo é conhecido como a operação inversa do XOR (OR exclusivo). Sua saída será um nível lógico alto se e somente as entradas forem iguais. Caso o contrário, irá resultar em uma saída de sinal lógico baixo. Possui a seguinte tabela verdade:

Tabela verdade porta XNOR
É utilizado o seguinte símbolo para referenciá-la:

Símbolo porta XNOR
O circuito integrado mais utilizados é o IC 74266, que possui 4 portas XNOR em suas conexões e tem a seguinte pinagem:

Pinagem IC74266
Entradas das portas XNOR:
Saídas das portas XNOR:
Por fim, vale ressaltar que as portas lógicas são a base para o desenvolvimento da eletrônica digital e todas as áreas interligadas. Foi utilizando desses componentes que os processadores e controladores puderam ser criados e comercializados. Com o passar do tempo, a tecnologia evoluiu de forma a compactar cada vez seus sistemas, possibilitando o crescimento da densidade de portas nos aparelhos utilizados e os tornando cada vez mais eficientes. Agora, que sabemos como utilizar os circuitos integrados e como as portas lógicas funcionam, chegou a hora de deixar a criatividade fluir e pôr a mão na massa.
Tenha a Metodologia Eletrogate na sua Escola! Conheça nosso Programa de Robótica Educacional.
|
A Eletrogate é uma loja virtual de componentes eletrônicos do Brasil e possui diversos produtos relacionados à Arduino, Automação, Robótica e Eletrônica em geral.
Tenha a Metodologia Eletrogate dentro da sua Escola! Conheça nosso Programa de Robótica nas Escolas!